《放松时光:与你共享 lofi 故事》 给聪音接入 AI Chat
我个人是非常喜欢番茄钟的。
而我在 steam 上发现了这样一个游戏:
游戏介绍

放松时光:与你共享 lofi 故事
它本质上是一个 番茄钟 + 待办事项 + 笔记 + 日历统计 + Lofi 音乐 + 收集系统 + 变装 的游戏。

game window
与之类似的我之前一直用的都是 Spirit City

Spirit City:Lofi Sessions

spirit city game window
不过与 City 不同的一点是,时光加入了一点与角色的一个互动机制,设定是用户与聪音视频通话类似于自习室,随着时间推进,用户会渐渐解锁与聪音之间的剧情,而且这个剧情还和 galgame 一样是选项式的,不知道后面是否存在恋爱线。

PixPin_2026-02-05_13-39-58.png

专注时挑逗她会被嫌弃
而 City 的视角则是让用户试图代入自己就是其中那个角色。
如果要比较的话,建模风格我无疑更喜欢《时光》的日系风格,而且聪音的配音是日配,神奇的是,她的配音有一种机械感,像是 AI 配音,会让我有一种在和赛博女友自习的感觉,这种 AI 感让我更喜欢了。
另外 《时光》有一个马克杯的设定,我觉得和我相当契合。作者借着聪音的话提到,她曾在高强度创作时脱水,此后她就非常在意挑选自己喜欢的马克杯,这样自己在写东西的时候也会拿起来喝两下。而我,则是会在打开番茄钟前泡茶,然后边做边喝,饮料反而少了这种仪式感。在这点上作者给了我一种世另我的感觉。
不过,在音乐的品味上,我更喜欢 City,毕竟我听了几十个小时都没听厌,而且只要一听到就感觉静下来了。而 《时光》 的音乐选取不如 Spirit City ”Deep“,有种浅浅的感觉,无法进入更深的心流,可能是还没听惯。
Mod 介绍
喜欢果然是第一创作力,或者说好色??

steam 评测
项目地址:
效果演示

和聪音自由对话

月色真美
对话中角色的嘴部会随着声音的响度动,不过幅度不大所以似乎都没截图到。
另外,角色讲话会有反馈,比如注视你,或者说依然做自己的事情,以及,似乎还喝水等等。

喝水
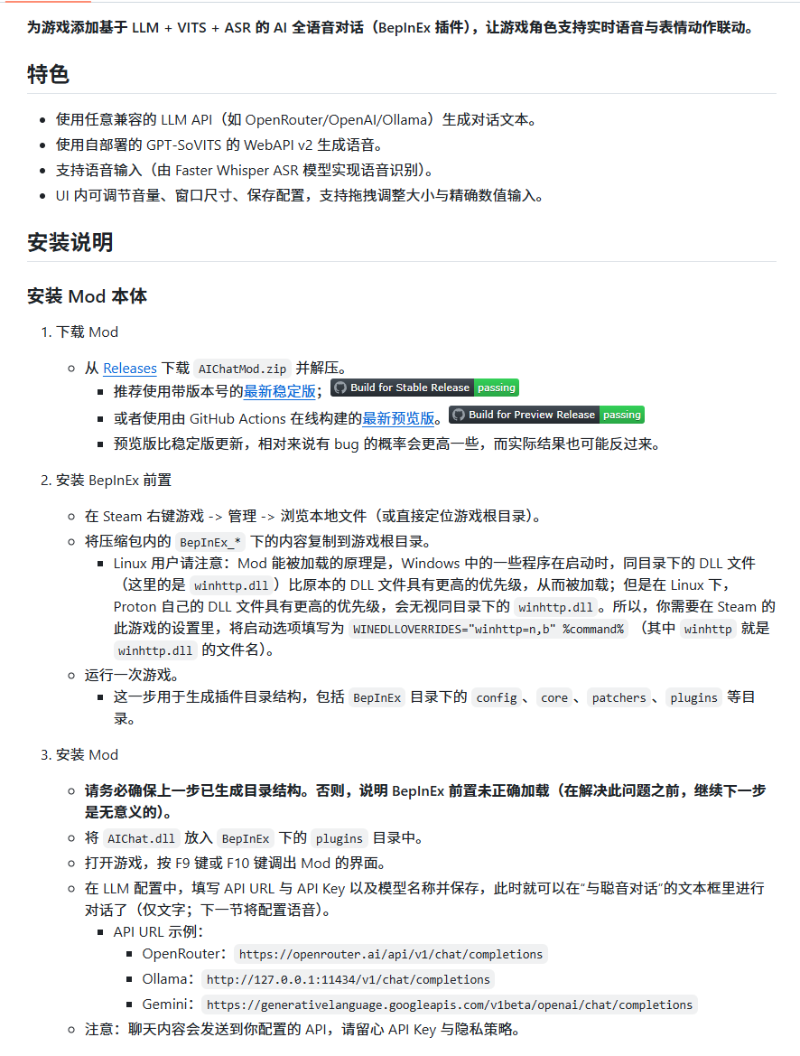
Mod 部署

image.png
TTS Service
非常简单。
git clone https://github.com/XnneHangLab/XnneHangLab.git --recurse-submodules
cd XnneHangLab
just install-bert-model
just install-gsv-model
just server如果 just 和 uv 没安装可以看: deploy.md
然后在 Mod 的配置 TTS 地址为:
http://127.0.0.1:12393/tts/gptsovitsv2将参考音频改为 elaina.wav 即可。
Mod 修改和再编译
暂时没做那一步。等我做了再写。